新疆艺术学院附属中等艺术学校是目前全疆规模最大、专业性最强的艺术类中等职业学校,是新疆艺术学院直属的二级教学单位,是国内外高等艺术类院校优质生源基地。先后被评为“全国职业教育先进单位”“自治区示范性中等职业学校”“自治区优质中等职业学校”,入选第三批全国中小学中华优秀传统文化传承学校,自治区中小学美育特色校。
学校下设舞蹈、音乐、美术、戏曲、德育、语言文化6个教学部,开设音乐表演、舞蹈表演、美术绘画、戏曲表演(京剧方向)等4个中专专业。目前全日制在校生近1200人。
学校拥有一支政治坚定、人文素养高、教学能力强的师资队伍。现有专任教师124人,其中具有硕士学位及研究生以上学历教师37人、高级讲师18人,双师型教师占教师总数的33%以上。
学校连续八年承办全国艺术职业院校技能大赛(新疆赛区)文化艺术类赛事,着重提升学生综合素养和艺术实践能力,教育教学质量稳步提高。学校文化课使用普通初高中教材,学生毕业参加全国普通高考(文科),专业教学为小班制上课,课程内容严格按照专业人才培养方案实施。近年来,师生在各类艺术专业大赛中屡创佳绩,荣获金、银等奖项200多项。2022届毕业生高考升学率达83.7%,就业率在全疆中职类职业院校名列前茅。
面向未来,学校始终坚持为党育人、为国育才的社会主义办学方向,以立德树人为根本任务,充分发挥自身专业优势,不断提升办学能力和水平,为党和国家的文化艺术事业发展做出新的贡献。
一、招生范围及培养目标
学校面向全疆招生,坚持传承创新、德艺双馨的人才培养目标,重点为国内外高等艺术类院校输送优质生源。
二、招生计划
本次招生计划400人,按照普通类40%,单列类60%进行录取。

三、报考条件及报名要求
(一)报考条件
1.身体健康,热爱祖国,遵守中华人民共和国宪法和法律。热爱文化艺术,具备学习文化和艺术专业的基本素养。
2.2023年所有招生对象为新疆籍(户籍)应届小学和初中毕业生。六年制中专招录2023届小学毕业生,三年制中专招录2023届初中毕业生。不招收历届毕业生和已在普通中小学就读的在校生。
3.报考舞蹈表演(三年制)要求:男生身高不低于1.65米,女生身高不低于1.60米。
4.报考舞蹈表演(六年制)要求:男、女生身高不低于1.45米。
(二)报名要求
1.本次招生采用线上报名(无报名费),线下考试。
2.考生只能报考一个专业,不得兼报。
3.考生提交的个人信息和考试相关材料必须真实。新生入学后将进行信息复核和专业复测。如发现考生弄虚作假,取消入学资格。
四、报名
报名时间:
第一阶段2023年3月31日10:00—2023年4月26日22:00,(设南北疆7个考点)
第二阶段2023年5月15日10:00—2023年7月14日22:00,(设乌鲁木齐市1个考点)
逾期不予补报。
网上报名流程:
1.考生登录http://user.artstudent.cn/login注册个人信息,下载并安装“艺术升”手机APP,也可通过手机应用商店直接下载“艺术升”APP,进行注册报名。
2.登录“艺术升”手机APP,按照《新疆艺术学院附属中等艺术学校网上报名操作说明》,完整、真实填写考生报名信息并保存(填报信息一栏中的通讯地址,必须填写能够收到邮寄录取通知书的地址,凡不按要求报名、误填、错填网报信息、填报虚假信息者,将不能参加专业考试)。
3.网上审核:①上传身份证(正、反面)和户口簿(本人页和户主页),校方审核考生是否为新疆户籍。②下载打印《新疆艺术学院附属中等艺术学校2023年考生学籍登记表》附件1,认真填写、加盖学校公章后扫描上传,校方审核考生是否为应届毕业生。③三年制考生上传中考成绩(中考成绩查询系统截图加盖学校公章),六年制考生上传小学毕业考试成绩(模板不限,但需加盖学校公章),上传成绩时间为7月10日-7月20日。报考过程中,考生要仔细填写并认真核对个人信息,不能更改,不得瞒报。
4.考生通过审核后,可在专业考试前15日内,使用电脑登录“艺术升”网站:http://user.artstudent.cn/login确认考试并下载打印准考证。
5.考试当天考生凭有效身份证件及准考证,前往报名考点参加考试。
五、注意事项
1.请务必提前下载“艺术升”APP,并认真阅读《新疆艺术学院附属中等艺术学校网上报名操作说明》。在“艺术升”APP系统中真实、完整、准确地填写个人信息,完成注册、审核、认证。
2.考生须按照报名时所选专业、地点和相应时间完成所有专业考试,如未能参加考试,第一时间与招生办老师联系,参加7月份乌鲁木齐考点举办的最后一次考试,报名系统规定每名考生只得报名一次,不得重复报名。考生提交的个人信息和上传资料内容必须真实,如发现弄虚作假或舞弊行为则按作弊处理。
3.考生参加考试的所有自备作品,思想必须积极向上,符合社会主义核心价值观,传递正能量。
4.考生务必认真阅读各招考专业的具体考试内容及要求。
六、录取办法
1.坚持公开、公平、公正的阳光招录原则。
2.本次招生录取只进行一次招录。
3.考生按照专业课成绩高低排序,结合文化课成绩录取线录取(三年制文化课以中考考试成绩为依据且需取得毕业证,六年制文化课以小学毕业考试成绩为依据且需取得毕业证)。
4.本次招生按照普通类40%,单列类60%进行录取。录取视各专业实际情况按男女比例进行。
七、入学
1.根据录取通知书规定的报到时间,录取新生按时到学校办理入学的相关手续。逾期不报到者,按照自动放弃入学资格处理。
2.新生入学后,将进行个人信息复查,一旦发现在报名、专业考试、文化课成绩提供等环节中弄虚作假者,将取消录取资格,并通报相关部门。
3.新生入学一个月内进行体检,体检不合格者,将按照国家、自治区相关规定进行处理。舞蹈专业学生入学时需提供三甲以上医院的“骨密度”检测报告单,家长签订《特殊专业训练安全告知书》。
4.新生入校进行国防教育训练和军事技能学习。
5.符合条件的新生将享受“三免一补”(免学费、免住宿费、免教材费和补助学金)政策。其他学生收费标准按教育厅相关政策文件执行。
八、考试时间及考点设置

提示:各考点各专业考试均在早10:00开始,考试开始30分钟后禁止入场。
九、考试内容及考试要求
(一)美术绘画

(二)音乐表演(三年制)

(三)音乐表演(六年制)

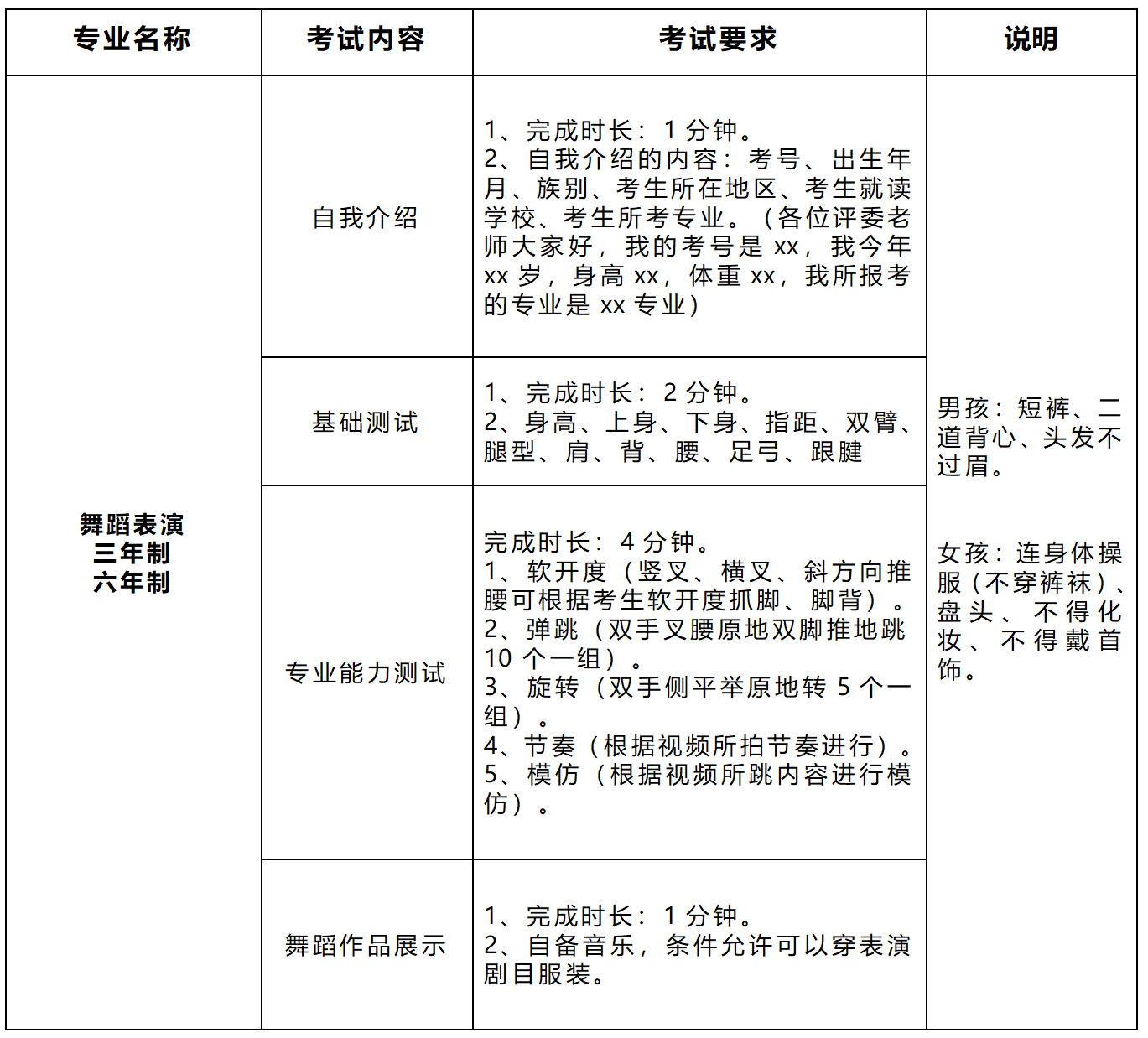
(四)舞蹈表演

十、其他
(一)声明
1、我校不举办任何形式的艺术类专业考试考前辅导班,不允许任何单位和个人以学校名义举办考前辅导班。
2、我校没有委托任何中介机构或个人代理招生录取工作。
3、在报名考试和录取过程中,不收取任何费用。
4、对以学校名义举办考前辅导班或进行招生录取工作的中介机构或个人,我校将依法追究其法律责任。
(二)联系方式
1、招生咨询
梁老师:18690818941
张老师:18139637573(微信同号)
办公室:0991-7533282
咨询时间:工作日10:00-20:00
2、监督举报:新疆艺术学院附属中专纪委委员
肖合拉提0991—7533261
3、学校地址:乌鲁木齐市头屯河区金桥路699号
4、学校网址:www.xjartschool.com,新疆艺术学院附属中等艺术学校
5.学校微信公众号请扫描下方二维码:

新疆艺术学院附属中等艺术学校招生办
2023年3月

附件1.pdf